学生工作
当前位置: 首页 - 人才培养 - 学生工作 - 正文

十大网投正规官网召开2021年秋季学期返校工作专题班会

作者:发布时间:2021-08-22来源: 访问量:

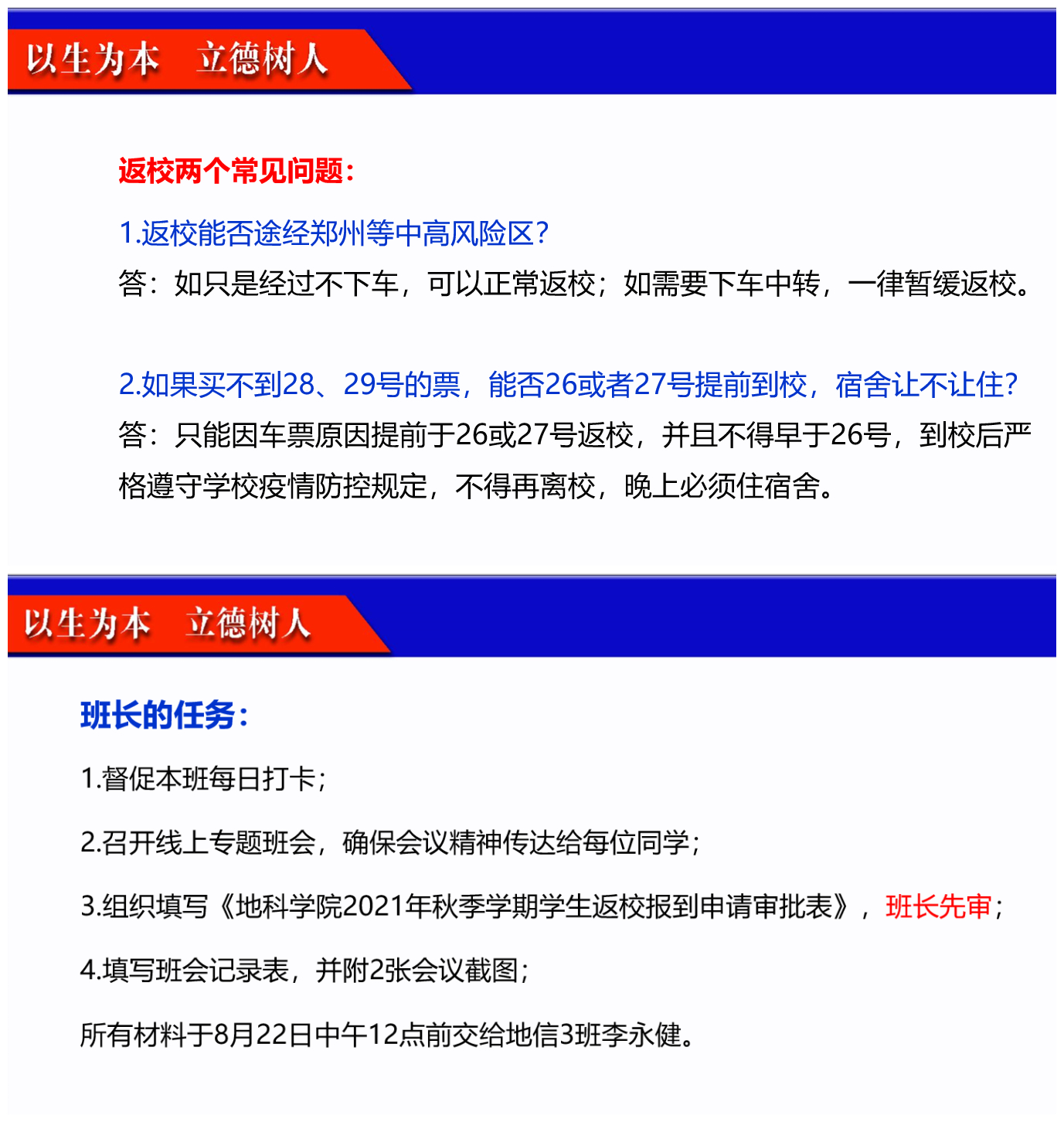
(通讯员 李永健)为确保2021年秋季学期开学返校工作平稳有序开展,十大网投正规官网按照疫情防控要求以及8月15日学校发布的《关于做好2021年秋季学期开学准备工作的通知》,于8月20-22日用腾讯会议的形式在全体学生中召开了“地科学院2021年秋季学期返校工作安排”主题班会。

主题班会由各年级辅导员负责,并分两步进行。第一步先由各辅导员组织召开班长及安全员会议,会议主要从返校流程要求、常见问题、疫苗接种、日常防护等方面展开。重点强调了要严格遵守学校的疫情防控及开学返校工作要求,不得私自返校;同时要求坚持每天打卡,非必要不出门,保证自己的健康绿码和行程绿码,积极接种疫苗。第二步由各班班长组织召开班级会议,确保学校及学院疫情防控及返校工作精神无一遗漏传达给每位同学,并组织同学们填写返校申请审批表。

会后,辅导员逐一对全院同学的返校申请进行仔细核对与审批,对因各种原因无法正常返校的同学一对一联系,落实具体情况。

澳门十大网投正规官网平台
  • 地址:湖北省武汉市蔡甸区大学路111号
  • 邮编:430100
  • 电子信箱:Geoscience@yangtzeu.edu.cn

联系方式

学院办公室:027-69111650

教学办公室:027-69111218

一流学科建设办公室:027-69111109

学生工作办公室:027-69111203

关注我们

Copyright ©  2025 All Rights Reserved 澳门十大网投正规官网平台(中国)有限公司 版权所有