党建新闻
当前位置: 首页 - 党建工作 - 党建新闻 - 正文

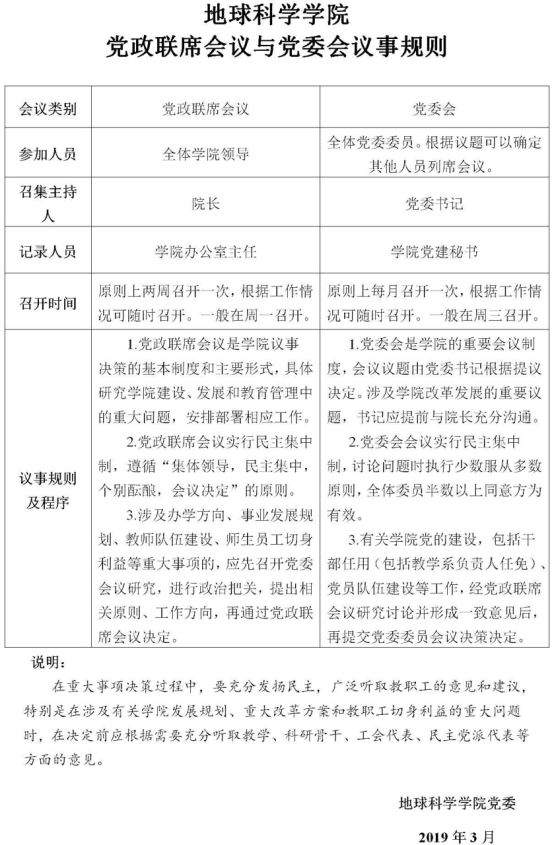
澳门十大网投正规官网平台党政联席会议与党委会议事规则

作者:发布时间:2020-09-29来源: 访问量:

澳门十大网投正规官网平台
  • 地址:湖北省武汉市蔡甸区大学路111号
  • 邮编:430100
  • 电子信箱:Geoscience@yangtzeu.edu.cn

联系方式

学院办公室:027-69111650

教学办公室:027-69111218

一流学科建设办公室:027-69111109

学生工作办公室:027-69111203

关注我们

Copyright ©  2025 All Rights Reserved 澳门十大网投正规官网平台(中国)有限公司 版权所有